- 按类别:
- 以案讲法
-

天玑案例 | 菏泽首例!赌场案经纪人获新生
毕律师三大辩点扭转局势,实刑建议改判缓刑
李某一97年生人,某网络平台主播经纪人,2024年底山东菏泽警方网络巡查中发现多个境外赌博网站正通过网络主播大肆引流,而李某一负责为这条产业链招募主播。李某一银行流水与支付宝记录,账户资金流水近百万元,累计非法获利达数十万元。检察机关以李某一构成开设赌场罪追究其刑事责任,并以“核心主犯”提出实刑量刑建议。
在本案件中,毕波律师作为李某一的辩护人,从案件整体架构与被告人个体情况出发,提出三大核心辩点,为案件走向逆转奠定关键基础。
首先,毕律师提出本案主从犯界定应放眼整个赌博平台,而非局限于已抓获人员。李某一仅负责主播招募,未参与赌资结算、平台运维等核心环节。通过对比其他同案犯直接诱导投注的行为,力证李某一系辅助性从犯。这一观点直接动摇了此前检查机关对李某一 “核心主犯” 的定性认知。
其次,毕律师着重强调了李某一的认罪悔罪态度与实际退赔行动。在毕律师的正确引导下,李某一从内心认罪悔罪,家属积极筹款,对李某一的非法获利进行退赔,最大程度挽回了社会影响。毕律师将李某一羁押期间,通过读书、研习考研资料,积极提升自我等强烈的悔过自新意愿,亦完整呈现给法庭,证明李某一具备教育改造可能性。
最后,从“教育改造与社会效果统一” 的角度提出辩护意见。
毕律师指出,李某一系本科毕业生,具备一定的文化水平与技能基础,并非恶性犯罪人员。社区矫正,结合针对性的技术培训,李某一完全有能力回归社会、合法就业,真正实现“教育、感化、挽救” 的刑事政策目标,这一观点既符合宽严相济的刑事司法原则,也兼顾了案件的社会效果与长远改造价值。
经过庭审辩论,菏泽牡丹区人民法院最终全部采纳了毕律师的辩点,2025 年 7 月,法院作出一审判决,判处李某一有期徒刑2 年,缓刑 2 年。
此次判决的意义远超个案本身。在以往类似的境外赌博平台关联案件中,按照司法惯例,对国内引流环节的核心从业者通常判处实刑,而本案中,毕律师通过精准的事实梳理、严谨的法律论证与人性化的辩护视角,成功推动法院突破惯例,作出更符合案件实质正义与刑事政策的判决。
毕律师的辩护实践,凸显了专业辩护人在案件中所发挥的关键作用。也为同类案件的辩护工作提供了可借鉴的思路,即在复杂案件中,唯有深入挖掘案件细节、精准把握法律精神、兼顾法律效果与社会效果,才能真正实现有效辩护。

电话:010-80811109
官网:https://www.tjxlaw.com/
地址:北京通州弘祥产业园B座5层8390


-

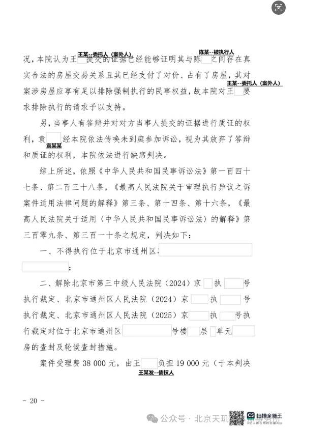
天玑案例 |案外人执行异议之诉毕波律师以专业铸就公正,成功捍卫案外人百万产权!
委托人(案外人)房产突遭执行,百万房产悬于一线
被执行人陈某及其配偶杜某与委托人于2023年11月22日签订北京市存量房屋买卖合同,约定将陈某名下位于北京市通州区某房屋出售给委托人,房屋总价款390万元。委托人已按照购房合同于2023年11月23日分四次向陈某之父转账360万元,于2025年1月2日转账26万元,共计支付购房款386万元。案涉房屋属于定向安置房,因签订合同当时不满五年,双方约定等该房产满五时即2024年12月31日后2025年1月4日前办理过户手续。王某发于2024年8月7日向北京市第三中级人民法院申请立案执行,法院将案涉房屋于2024年11月4日查封,委托人打完最后一笔房款时发现案涉房屋被法院查封无法办理过户。
案涉房屋(通州区某房屋)是委托人与陈某夫妇签订房屋买合同、且支付99%房款(共计386万元)之后合法占有至本案发生之时,现因被执行人陈某与其债权人王某发的债权债务纠纷导致委托人从陈某处购买的房屋被北京市第三中级人民法院出具(2024)京03执2228号文书查封,导致委托人不能按照与陈某约定办理房屋过户登记手续,委托人的平静生活被彻底打破,巨额财产危在旦夕。
毕波律师破局精准锁定“案外人执行异议之诉”,釜底抽薪
在得到委托人的授权委托后,毕波律师经全面分析,指出此案的关键在于通过法定程序,从根本上排除对该房产的执行,简单的案外人执行异议申请可能不足以彻底解决问题,毕波律师精准判断本纠纷应当提起“案外人执行异议之诉”,这是一种独立的诉讼,旨在通过确权之诉的审判程序,一劳永逸地阻断执行程序。
毕波律师的核心诉讼策略如下:
1.实体权利充分论证
案外人执行异议之诉中,要想阻断执行程序,必须严格按照法律规定,具体包括:《中华人民共和国民事诉讼法》第238条、最高人民法院关于适用《中华人民共和国民事诉讼法》的解释第311条、《最高人民法院关于人民法院办理执行异议和复议案件若干问题的规定》第28条、《最高人民法院关于审理执行异议之诉案件适用法律问题的解释》第14条、第16条。
因此,在本案开庭之前,毕波律师全面梳理支持委托人阻断执行的证据,包括:委托人与陈某签订的《北京市存量房屋买卖合同》、委托人招商银行和北京银行的转账记录、委托人的物业费缴纳收据、《二手房屋交接书》、水电费缴纳流水、居间成交确认书等证据,以证明委托人在人民法院查封房屋之前,已经签订合法有效的书面买卖合同、占有房屋、已支付价款、善意,以期能够达到阻断王某发的执行申请。
2.程序过程精准驾驭
在接受委托人的授权委托后,毕波律师先向北京市第三中级人民法院提交案外人执行异议申请,在法院作出裁定驳回的结果后,毕波律师法定的十五日期限内,迅速提起本案的“案外人执行异议之诉”,将程序导入对我方最有利的诉讼轨道。
决胜法庭:专业交锋,一锤定音
法庭上,对方坚持认为委托人与陈某签订的北京市存量房买卖合同无效,理由是委托人与陈某存在恶意串通,以及违反法律、行政法规的强制性规定,毕波律师沉着应对:
首先,毕波律师认为,房屋买卖合同有效。理由:第一,北京市住房和城乡建设委员会、北京市国土资源局联合发布的《关于加强“三定三限三结合”定向安置房产权登记及上市交易管理有关问题的通知》从制定主体以及性质上讲并不属于法律与行政法规有关效力性强制性规定的范畴,不能作为确立合同无效的依据。根据现有证据,不足以证明案涉房屋买卖合同存在无效情形,合同应属有效,且合同签订时间早于人民法院查封之前;第二,类案判例,毕波律师仔细研究、细心比对,通过类案检索,发现北京市第三中级人民法院(2023)京03民终707号类案,明确判决此类房屋买卖合同并非因违反法律、行政法规而无效,若是无其他效力瑕疵的事由,则房屋买卖合同有效;第三,委托人与陈某并不存在恶意串通的事实。理由:陈某与委托人的买卖合同后于陈某与王某发的借款合同一年,委托人与陈某签订房屋买卖合同时,无从得知陈某的债务情况,也没必要知悉,更为重要的是:委托人购买陈某房屋时,案涉房屋没有抵押权负担,委托人已经尽到了合理注意义务,委托人也并无与陈某恶意串通损害王某发债权的故意。综上,房屋买卖合同应属有效。
其次,委托人已经支付全部房屋价款。在诉讼之前,委托人已经支付了99%的房款、且在诉讼进行中,委托人支付了剩余的1%的房屋尾款,委托人已经完全支付了房屋价款。
再次,委托人一直占有案涉房屋。自委托人与陈某签订买卖合同之后,委托人便一直居住于案涉房屋,且有装修押金、物业费、停车管理费、水电费缴纳证据佐证。
最后,委托人未能办理登记并无过错。委托人与陈某是通过中介公司签订的买卖合同,价格合理,案涉房屋不能办理登记是因为陈某的不诚信行为导致案涉房屋被其债权人王某发申请查封,非基于委托人自身原因办理登记。
通过清晰的证据展示,完整且有逻辑的论证了委托人享有排除执行的权利,经过三次激烈庭审,合议庭完全采纳了毕波律师的代理意见。
辉煌战果:诉讼请求全部获支持,产权壁垒重筑
2026年1月,北京市第三中级人民法院作出一审判决:判决不得执行通州区某房屋;判令解除对该房产的全部查封措施。一纸判决,彻底为委托人的合法产权正名,使其价值数百万元的房产从执行漩涡中安全剥离。
毕波律师锦囊:案外人如何守护自身财产?通过此案,毕波律师提醒广大公众,权利意识是关键、程序选择是生命线、专业支持是保障,毕波律师深耕民事诉讼、刑事诉讼十余年,始终致力于为客户构建坚固的财产权利防线,权利不容侵犯,毕波律师为您捍卫到底!

电话:010-80811109
官网:https://www.tjxlaw.com/
地址:北京通州弘祥产业园B座5层8390


-

天玑案例:服务合同纠纷
案例:服务合同纠纷
近日,由天玑星律师事务所代理的原告A公司与被告B公司服务合同纠纷一案,获得胜诉。这一案件背后涉及了合同履行、欠款争议、违约赔偿等多个关键问题。
首要问题涉及近三十个项目的欠款,我们的律师拥有深厚的法律功底和专业的法律素养,同时拥有注册会计师证和税务师证为案件中的财务信息提供专业的分析和处理,梳理欠款数据,仔细核对每个项目的欠款情况,包括欠款金额、欠款方、欠款期限等信息。律师与A公司的项目负责人和财务人员进行沟通和协作,以确保欠款数据的准确性。
其次,针对B公司所提面积差异,我们的律师深入与A公司沟通,详细审视B公司提供的图纸,发现对方主张的疑点,巧妙揭示不合理之处。这些工作都需要律师具备专业的知识和技能,以确保案件的合法性和可靠性。我们的律师拥有多重证书和专业知识,为案件提供了全面的支持和帮助。
在法庭上,A公司成功主张律师费由B公司承担,这一胜诉不仅为我们的客户赢得了案件,对于保护合同权益具有重要意义。该案的审理还原了保洁服务合同的具体细节,突显了法律专业性与审慎的重要性,也强调了合同在争议解决中的关键性作用。
胜诉双保险:律师费由被告承担,四十页判决书详细剖析,以及对公司账务的全面捋顺,我们的律师在案件中展现了他们的专业知识和技能,通过深入研究合同细节、审慎分析证据,成功地为客户争取到了胜诉。我们将继续致力于为客户提供专业的法律服务,保护他们的权益。
案情再现:
A公司与B公司签订保洁服务合同,约定A公司为B公司提供保洁服务。合同签订后,A公司提供了保洁服务,但B公司拖欠服务费用,后A公司向B公司主张解除服务合同。双方就解除合同达成一致后,双方就欠付金额未能达成一致,A公司起诉要求B公司支付服务费、律师费,前期无故扣款返还,履约保证金返还等。 法院判决: B公司于判决生效日七日内按A公司主张的金额支付服务费、履约保证金、律师费。 律师提醒: 首先,签订重要协议时,建议聘请专业律师进行资信调查、起草协议和审核协议,预防风险;
其次,在涉及诉讼时,尽快委托律师介入,避免更大的损失。

电话:010-80811109
官网:https://www.tjxlaw.com/
地址:北京通州弘祥产业园B座5层8390



-

借\租车牌风险大,建议多思加谨慎,合法维权是智选!
案例:北京小客车指标出租借用案例
我所律师代理的张某北京小客车指标纠纷案。我所律师从案件实际出发,巧妙运用专业法律知识和技巧,为委托人争取到最大利益。
案情再现:
张某名下有京牌小客车指标,但是因目前没有用车需求,遂在白某与王某见证下与尚某签署协议约定将自己名下小客车指标无偿送给尚某使用。因无实车报废,由尚某办理指标更新事宜,共花费2.8万元。尚某自行购车享有车辆所有权,张某享有车牌所有权,张某对车辆使用过程中不再承担任何责任。后张某需用车指标要收回小客车指标,但尚某拒绝归还,张某将尚某诉到法院。
判决结果:
依照《中华人民共和国合同法》第七条、第五十二条、第五十八条,《中华人民共和国民事诉讼法》第六十四条第一款规定,判决如下:
一、确认原告张某与被告尚某、案外人白某于2017年10月16日签订的《协议书》无效;
二、原告张某于本判决生效之日起7日内返还被告尚某款项2.8万元;
三、驳回原告张某的其他诉讼请求。
律师提醒:
借\租车牌风险大,建议多思加谨慎,合法维权是智选!
1、对指标人而言,存在对方拒不配合归还车牌等可能。同时,借牌合同本身属于无效合同,如果被宣告无效后,借牌费用应当退还;如车辆使用期间,发生事故,作为名义车主,存在承担赔偿责任的风险。
2、对借牌人而言,如名义车主存在执行纠纷,则存在车辆被扣押和执行的风险。如果出借人或出租人想收回小客车指标,可能造成财产损失。
3、对指标人存在车牌作废的风险。对于经公安、司法机关及指标管理机构等调查确认有买卖、出租、或者借用小客车指标行为的,由指标管理机构公布指标作废;已使用指标完成车辆登记的,由公安机关交通管理部门依法撤销机动车登记,指标作废,同时三年内不予受理该申请人提出的指标。



-

天玑案例---非国家公职人员受贿案
案由:非国家公职人员受贿案
我所律师代理的刘某非国家公职人员受贿案件中,毕律师接受委托后,确定案件基调,第一时间制定诉讼策略,针对案件进行方案设计,凭借专业法律知识和丰富的实战经验,帮助刘某获得了从轻处罚的结果。在案件处理过程中,毕律师积极和公安机关、检察机关办案人员沟通;从多角度收集证人证言和其他间接证据,进行了大量细致的阅卷工作;经过多次会见当事人,和当事人讲解各种利害关系,使当事人认识到自己的过错,积极认罪认罚,并对受害公司进行赔偿,获得了谅解。最终,法院采纳了毕律师罪轻的辩护意见,对刘某依法予以从轻处罚(公司、企业或者其他单位的工作人员,利用职务上的便利,索取他人财物或者非法收受他人财物,为他人谋取利益数额巨大或者有其他严重情节的,处三年以上十年以下有期徒刑,并处罚金)。最大限度的维护了当事人的合法权益。
案情再现:
被告人刘某于2019年至2021年间,在某有限公司内,担任商务合作部团队负责人,在职期间利用职务便利,为其他公司谋取利益,通过让其他公司与某有限公司签订虚假合作协议的方式,以代理服务名义非法索取其他公司好处费共计人民币150余万元。
法律依据:
依据一:
《中华人民共和国刑法》第一百六十三条的全文内容如下:
公司、企业的工作人员利用职务上的便利,索取他人财物或者非法收受他人财物,为他人谋取利益,数额较大的,处五年以下有期徒刑或者拘役,数额巨大的,处五年以上有期徒刑,应处没收财产。
公司、企业的工作人员在经济往来中,违反国家规定,收受各种名义的回扣、手续费,归个人所有的,依照前款的规定处罚。
国有公司、企业中从事公务的人员和国有公司、企业委派到非国有公司、企业从事公务的人员有前两款行为的,依照本法第三百八十五条、第三百八十六条的规定定罪处罚。
依据二:
《中华人民共和国刑法》第六十七条的全文内容如下:
犯罪以后自动投案,如实供述自己的罪行的,是自首。对于自首的犯罪分子,可以从轻或者减轻处罚。其中,犯罚较轻的,可以免除处罚。
被采取强制措施的犯罪嫌疑人、被告人和正在服刑的罚犯,
如实供述司法机关还未掌握的本人其他罚行的,以自首论。
审判结果:
法院认为,被告人刘某利用职务便利,索取他人钱款,为他人谋取利益,数额巨大,其行为已构成非国家工作人员受贿罪,依法应予惩处。公诉机关指控被告人刘某非国家工作人员受贿罪的事实清楚,证据确实、充分,指控罪名成立。鉴于被告人刘某对犯罪事实能如实供述,自愿认罪认罚,退赔了全部赃款,法院对其依法予以从轻处罚。对辩护人所提建议对被告人刘某适用缓刑的辩护意见,本院不予采纳;对其他相关辩护意见,本院予以采纳。
判决如下:被告人刘某犯非国家工作人员受贿罪,判处有期徒刑三年,罚金人民币三万元。

电话:010-80811109
官网:https://www.tjxlaw.com/地址:北京通州弘祥产业园B座5层8390



-

天玑案例--出借身份证,你可能要当“背锅侠”
案例:身份证被冒用注册公司
我所律师代理的陈某某、宛某某身份证外借在不知情情况下被注册公司偷税漏税的案件。该案件由我所毕律师全程负责主办,在接受了当事人的委托后,第一时间分析制定诉讼策略,针对案件进行方案设计,依靠专业法律知识和实战经验,获得法院胜诉判决。
案情再现:
陈某、宛某于2019年得知其被列入失信人员名单并被限制高消费后查询得知二人被登记为某公司的股东,陈某、宛某还被登记为某公司的执行董事,宛某被登记为某公司的监事。经查某公司于2014年8月1日注册成立,注册资本为10万元,股东为刘某(认缴出资60万元)、肖某(认缴出资40万元),刘某担任法定代表人。2016年4月22日股东会决议,刘某将其持有的某公司股权60万元转让给陈某,肖某将其持有的某公司股权40万元转让给宛某并进行了工商变更登记。
判决结果:
依照《最高人民法院关于适用<中华人民共和国公司法>若干问题的规定(四)》第五条,《中华人民共和国民事诉讼法》第一百四十四条规定,判决如下:
确认日期为2016年4月22日的《北京某管理有限公司股东会决议》(全体股东产笔简字处签有“陈某““宛某“字样的股东会决议)不成立。

电话:010-80811109
官网:https://www.tjxlaw.com/
地址:北京通州弘祥产业园B座5层8390


-

有话当需好好说,网络喷人不可取
一.案例导入
张三与李四系创业合作伙伴,双方共同合伙创办一家公司。后因理念分歧,双方决定终止合作,分开各自经营。但在分家过程中双方发生争执,张三对李四的行为十分不满,认为李四背弃承诺,欺骗自己与其合作,待公司稍有起色后便不再继续合作,是一个言而无信的“小人”。本来只是双方之间的私人矛盾,完全可以通过协商或诉讼方式解决,但张三却将前述言语一字不落地发送至张三与李四共同的微信朋友群,同时通过电子邮件的方式将两人之间的矛盾发送给双方合作公司的重要客户,导致李四在朋友及客户面前声誉严重受损,甚至有客户因此终止了与李四之间的合作,无奈之下,李四向法院提起名誉权纠纷诉讼。法院最终判决张三在其所发信息的微信群内向李四公开赔礼道歉,并支付精神损害抚慰金及其他合理损失。
二.天玑星解读
习近平总书记曾作出“互联网不是法外之地”,“要营造风清气正的网络空间”等重要论述。由于在微信群、朋友圈、抖音等自媒体平台发布不利于他人的信息后,不特定多数人都可能进行浏览并自由转发,将给被侵权人造成难以估量的后果,甚至可能让被侵权人直接“社死”。严重者可能造成被侵权人自杀、自残或出现精神类疾病,是一种严重的违法甚至犯罪行为。信息发布后,会在微信群、朋友圈、抖音等交友平台上留下相关信息痕迹,被侵权人很容易固定证据,不像在大街上随意骂人,证据稍纵即逝,很难固定。从被侵权人角度来说,一旦发生被他人在互联网上侵权的行为,可以根据情节严重程度采取向公安机关报警或提起民事诉讼的两种方式维权。这也警示侵权人不能任性而为,否则头脑一热所带来的冲动行为不仅仅会侵害他人合法权益,也将让侵权人自己付出惨痛代价。如本案中张三的“复仇”行为虽然让自己得到一时快感,但从长远来看自己不但需要赔礼道歉,还需要进行金钱赔付。更重要的是,张三李四二人的闹剧在微信群中传开后,张三自己的朋友看到张三发的信息也认为其遇事不冷静,不能妥善处理内部矛盾,不是理想的合作伙伴,很有可能因此离他而去。当初想通过互联网侮辱他人,最终却有可能葬送了自己。
-

恶意透支信用卡
一.案例导入
小明用自己的身份证去某银行网点办理了一张信用卡,后持此信用卡多次消费,共透支80000元。 截至最后一次还款 ,小明尚有60000元本金未还。经发卡银行多次催收后超过 3 个月,小明仍未归还。之后,小明被公安机关立案侦查。法院经审理认为,小明以非法占有为目的,超过规定期限透支,并且经发卡银行多次催收后超过 3 个月未还,恶意透支数额较大,其行为已构成信用卡诈骗罪,应予惩处。鉴于小明自愿认罪,主动偿还全部透支款息,法院故对其依法从轻处罚,遂以信用卡诈骗罪判处小明有期徒刑一年,缓刑一年,并处罚金 1 万元。
二.天玑星解读
根据我国刑法第一百九十六条相关规定,恶意透支信用卡的行为可能触犯信用卡诈骗罪。根据《最高人民法院、最高人民检察院〈关于办理妨害信用卡管理刑事案件具体应用法律若干问题的解释〉》的相关规定,持卡人以非法占有为目的,超过规定限额或者规定期限透支,经发卡银行两次有效催收后超过三个月仍不归还的,应当被认定为刑法第一百九十六条规定的“恶意透支”。
现实生活中不乏一些和小明一样的人,他们天真的认为透支信用卡不按时归还仅仅相当于一种民事借贷纠纷,大不了被起诉后做“老赖”,对自己的生活不会产生影响,反正不会被判刑。其实这种观点是严重错误的,恶意透支信用卡可不仅仅是承担民事责任那么简单,而是面临严重的刑事制裁。因此对持卡人来说,一定要诚信做人,合法理性使用信用卡,树立科学消费观念,量入为出,适度消费,出现信用卡透支一定要及时偿还,避免对个人征信记录造成负面影响;同时,如果恶意透支逾期不还,很可能触犯刑法而被追究刑事责任。
-

宠物伤人,谁之过?
随着经济的发展和人们生活水平的不断提高,饲养宠物已经成为越来越多人生活的一部分,乖萌可爱的小宠物虽令人爱不释手,但宠物伤人事件却也时有发生,纠纷也就随之而来,对于饲养人、管理人来说,因为民法典规定是无过错责任,所以应倍加注意,严格履行当地对饲养动物的要求,约束动物,防范风险。
一.案例导入
宠物伤人常以下列三种形式出现:
1.未牵绳、宠物犬属于禁养品种
奶奶带着孙子到位于四川绵阳园艺山的人工湖玩耍。突然,一只狗挣脱牵狗绳,从10米外冲了过来。奶奶还没来得及抱起孙子,狗就将孩子扑倒在地,开始撕咬。牵狗的女子第一时间赶过来处理,但狗一直不松口,直到孩子的爷爷赶到,用一根钢管撬开狗的嘴巴。
2.主人尽到了拴绳、关门关窗等义务,却仍然发生了意外伤人的情形
据报道,某日晚间,广东省佛山市顺德罗水村一女童罗某,将另一村民拴养在家门口的狗牵出来玩,途经罗水市场时,狗挣脱约束绳后意外将88岁村民麦某绊倒,导致麦某受伤,送医院抢救无效死亡。据当地镇政府通报,此事件初步判定系意外事件。
3.宠物未伤人,人因受到宠物惊吓而受伤
张某骑电瓶车途经陈某家附近路段时,遭遇陈某家养犬只追咬,导致张某摔伤,住院治疗,张某遂向法院提起诉讼。
法院认为,因动物本身具有一定的危险性,可能造成他人受到惊吓而出现心理恐惧并因此诱发损害,故只要是饲养的动物造成他人损害,即可构成饲养动物损害责任,而并不必然以饲养动物咬伤、抓伤他人作为承担责任的前提条件。被告陈某作为动物饲养人,其饲养犬只追咬张某致其摔倒受伤,在被告没有证据证明张某存在故意或者重大过失的情况下,法院对被告的辩解意见不予采纳,由被告陈某对原告承担全部的赔偿责任。
二.天玑星解读
《中华人民共和国民法典》第1245条规定饲养的动物造成他人损害的,动物饲养人或者管理人应当承担侵权责任;但是,能够证明损害是因被侵权人故意或者重大过失造成的,可以不承担或者减轻责任。
《中华人民共和国民法典》第1246条规定,未对动物采取安全措施造成他人损害的,动物饲养人或者管理人应当承担侵权责任;但是,能够证明损害是因被侵权人故意造成的,可以减轻责任。
由此可见《民法典》对于饲养动物致人损害的侵权责任归责原则为无过错责任,相较于一般的侵权行为,这一归责原则对侵权人有着更严格的管理义务的规定,这一原则适用时,并不主要根据行为人的过错,而是基于损害结果的客观存在,根据行为人所管理物的危险性与造成损害结果的因果关系,来确定侵权责任。因饲养动物本身存在一定危险性,因而即使饲养人已尽到栓绳、紧闭门窗等基本防范措施,亦或是宠物未伤人,而是被侵权人受到惊吓而摔伤,若他人损害结果与宠物有因果关系,那么饲养人就需要承担侵权责任。但是,这一规定虽然是为更好维护被侵权人权益,也仍考虑被侵权人的过错,在被侵权人存在故意或者重大过失的情况下,如被侵权人故意逗狗等,饲养人可以减轻甚至免除责任。
-

北京户口到手,能否说走就走?
北京户口到手,能否说走就走?
一.问题引入
北京户口一直是社会稀缺资源,对于广大北漂一族而言,拿到京户意味着扎根北京,成为梦寐以求的“新北京人”,找一份能够提供北京户口的工作成为北漂圆梦的最佳途径。可是,当拿到北京户口后,他们能否“挥一挥衣袖”,说走就走,而“不带走一片云彩”呢?用人单位又能否约定“落户违约金”而向离职员工索要赔偿呢?
二.案例
小明硕士毕业后通过校招进入了某知名外企工作。令人羡慕的是,入职不到一个月,公司就与他签订解决北京集体户口的协议,并随后帮她办理完落户手续。协议的大致内容为:小明向公司申请办理北京户籍,由公司协助办理落户一事。对此,小明签署承诺书,按照所签订《劳动合同》约定,在公司服务 5 年,如干不满 5 年,须向公司支付 5 万元的“户口违约金”, 按照合同期限 5 年折算。
在该公司工作 3 年半后,小明向公司递交辞呈。然而人力部门告知小明须支付 1.5万元的“户口违约金”,否则就拒绝为其办理离职手续。小明一审要求法院判决签订的“户口违约金”协议无效,并要求判决公司出具解除或终止劳动合同的证明。
公司在一审中答辩称:签订的协议从形式上表明为小明的“单方允诺”,并非用人单位与员工的协议约定。且该承诺书真实有效,不应被认定为无效。公司基于对小明的信任,为其办理了北京户籍。但小明违背诚实信用原则,违反其单方承诺,未完成五年最低服务期限且不履行承诺对公司进行损失赔偿,造成公司北京户籍指标损失,且没有达到公司吸引人才、稳定人才,长期发展壮大的目的,给公司造成不可挽回的损失。基于此理由,公司在一审中提出反诉,要求小明履行承诺书的义务,离职前对公司进行1.5万元的损失赔偿。
经过审理,一审法院认为:第一,关于承诺书的性质,该承诺书中虽然未将公司列为相对方,但鉴于该承诺书之内容均指向公司,在小明做出上述承诺之后,公司予以接受,此后公司也依照承诺书之内容为小明办理落户北京事宜,故应视为双方就承诺书之内容已经达成合意,该承诺书应视为约束双方之合同,而并非单方允诺。第二,承诺书中关于违约金的约定不属于法律规定的培训协议或竞业限制中的违约金,根据《劳动合同法》第二十五条,判决承诺书中关于违约金的约定无效。公司应于判决生效之日起 7 日内为小明出具解除劳动合同证明。第三,小明未满服务期辞职的行为确实给公司在引进人才等方面造成一定的损失,法院酌定其赔偿公司损失 1万元。小明不服一审法院的判决,提起上诉。二审法院驳回上诉,维持原判。
三.案例解读
用人单位与劳动者约定违约金仅存在两种法定情形:一是《劳动合同法》第二十二条规定的,用人单位为劳动者提供专项培训的,用人单位可与劳动者约定服务期及相应违约金;二是《劳动合同法》第二十三条规定的,对负有保密义务的劳动者,用人单位可与劳动者约定竞业限制及相应违约金。除了这两种情形外,《劳动合同法》第二十五条规定,用人单位不得与劳动者约定由劳动者承担违约金。故本案中的承诺书中关于“户口进京”违约金的约定,违反上述法律规定,应属无效。
但是,进京指标属于社会稀缺资源,小明作为完全民事行为能力人对此明知并应知晓签署承诺书的意义及后果,其辞职行为确实给公司在引进人才等方面造成一定的损失。考虑到其未满服务期就申请离职,也考虑到公司需要招聘同岗位人员所需支出等情形,法院支持了单位要求离职 员工赔偿损失的请求,赔偿数额酌情予以判定。 因此,通过此案可以看出,用人单位为其招用的劳动者办理了本市户口,双方据此约定了服务期和违约金,用人单位以双方约定为依据要求劳动者支付违约金的,不应予以支持。但是,这并不意味着拿到户口的劳动者可以一走了之,对单位不承担任何赔偿责任。
-

傍名牌吸引流量,仔细辨别方知真假
一.案例导入
小明近日在某直播间看到有商家在“撤柜清仓,全场一折”,直播间封面使用的是“宜家家居”的IKEA标识。小明本想进入直播间想淘些好货,却发现该商家售卖的电子秤、中国结、福字装饰等商品,他在宜家实体店都没有见过,便询问主播“商品是否为正品”。和小明一样对此产生怀疑的还有不少观众:“怎么证明你们是宜家的”“冒牌货”……各种质疑弹幕滚动着。“你们爱买不买,没必要问来问去。”主播回怼道。
在某平台一卖手机的直播间里,一位主播在展示一部折叠大屏的手机,并卖力介绍:华为折叠高端机原来是为商务人士高端人士设计的,价格很贵,最低配置也要 1 万元,今天在直播间把价格打下来,让这款手机变成平民手机,高配也不到 1 万元。可网民细心观察便不难发现主播手里拿着展示的并非华为手机,而是其他牌子的手机。除了家居、手表、手机,通过“傍名牌”走捷径来引流的现象在护肤品、化妆品行业也十分普遍。
二.天玑星解读
这样的傍名牌行为是否合法?答案当然是否定的。直播带货“傍名牌”违反了多项法律法规。傍名牌就是将不知名的品牌或产品,通过模仿知名品牌的外观或形状等形式,让消费者误以为其是知名品牌或与知名品牌存在某种关联,从而达到吸引消费者购买、提高销量的目的。这种行为明显构成对消费者的误导与欺骗,侵犯被仿品牌合法权益,并且仿品质量难以保障,违反广告法、消费者权益保护法、反不正当竞争法、《网络直播营销管理办法(试行)》等相关规定。如果主播销售的带货商品中直接使用了与知名品牌注册商标相同或近似的商标,还可能构成我国现行商标法第五十七条所规定的商标侵权行为。出现上述问题的核心原因是商家的逐利性,利用直播带货新型形式,隐性嫁接相关违法的操作,进而实现获利要求。还有一些主播会将直播间封面设成某知名品牌,或者宣传页、宣传语和某品牌有关,但点进去发现卖的东西却不是这个牌子。这种宣传一般不构成欺骗或欺诈,可能构成误导消费者。
作为消费者,自身需要有辨别意识,在点进去发现卖的产品与宣传的不一致时,就应该理性消费,拒绝购买。如果消费者没有尽到必要的注意义务,在直播间购物发现问题后往往不能以受到欺骗为由退回商品,尤其是能够明显看出不一致的情况。如果商家进行了无理由退换货的承诺,则除非属于法律除外适用的情况,随时可以退回。此外,消费者应提高警惕性。消费者在直播间购买商品时,要事先了解清楚商家,仔细辨别商品名称、包装等,不要一味贪图便宜忽略质量,最好到品牌直营店铺或直播间选购。同时应树立正确的消费理念,若售卖价比市场正常价明显偏低时应意识到可能是假货。若上当受骗,应保留交易凭证以及交易方的信息,并向市场监督管理机构报案。

